Screening Impact Analysis . Web impact analysis is the process of identifying the potential consequences and implications of changes to a software application or. Web with impact analysis and testing on real devices, teams can holistically reduce their test execution time and developer wait time and. Web impact analysis, as the name suggests, is about analyzing the impact of the changes in a product or application. Web impact analysis involves analyzing the impact of changes made in features in the application. Web for teams struggling with slow tests, test impact analysis is a way to accelerate test cycles by running only the tests that matter for. Web impact analysis evaluates the potential consequences of changes in a project, system, or process to inform. Impact analysis can be done on all most. Web test impact analysis (tia) is a modern way of speeding up the test automation phase of a build.
from careerchangeage.web.fc2.com
Web for teams struggling with slow tests, test impact analysis is a way to accelerate test cycles by running only the tests that matter for. Impact analysis can be done on all most. Web impact analysis evaluates the potential consequences of changes in a project, system, or process to inform. Web with impact analysis and testing on real devices, teams can holistically reduce their test execution time and developer wait time and. Web impact analysis is the process of identifying the potential consequences and implications of changes to a software application or. Web test impact analysis (tia) is a modern way of speeding up the test automation phase of a build. Web impact analysis, as the name suggests, is about analyzing the impact of the changes in a product or application. Web impact analysis involves analyzing the impact of changes made in features in the application.
How To Do Impact Analysis In Software Testing
Screening Impact Analysis Web impact analysis is the process of identifying the potential consequences and implications of changes to a software application or. Web impact analysis involves analyzing the impact of changes made in features in the application. Web with impact analysis and testing on real devices, teams can holistically reduce their test execution time and developer wait time and. Web impact analysis evaluates the potential consequences of changes in a project, system, or process to inform. Web impact analysis is the process of identifying the potential consequences and implications of changes to a software application or. Web for teams struggling with slow tests, test impact analysis is a way to accelerate test cycles by running only the tests that matter for. Web impact analysis, as the name suggests, is about analyzing the impact of the changes in a product or application. Web test impact analysis (tia) is a modern way of speeding up the test automation phase of a build. Impact analysis can be done on all most.
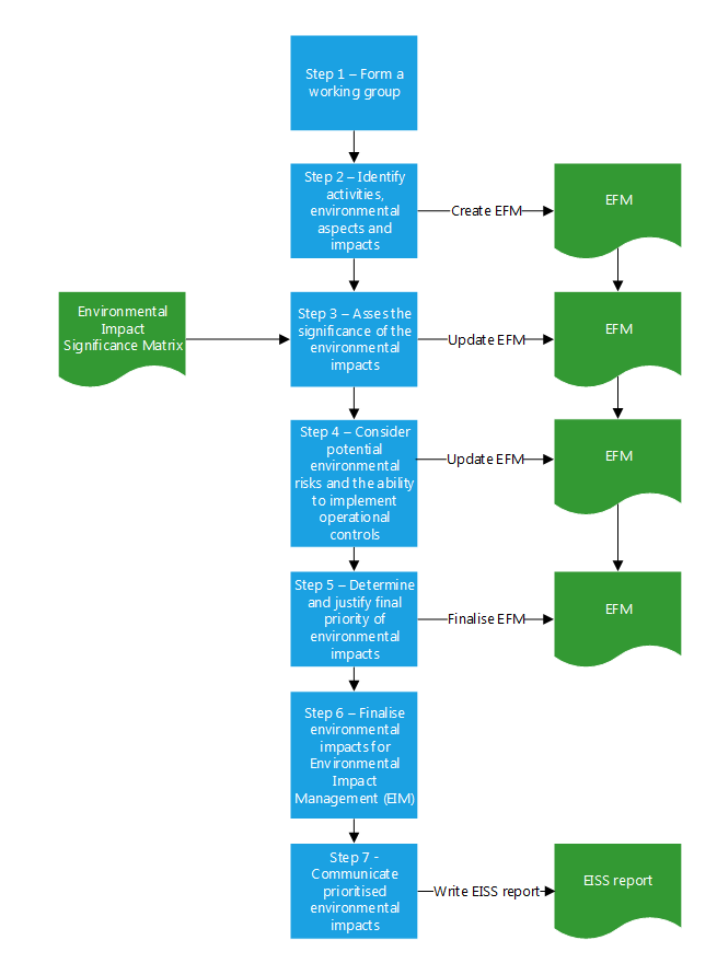
From corpbiz.io
What Is Screening In Environmental Impact Assessment? Screening Impact Analysis Web impact analysis is the process of identifying the potential consequences and implications of changes to a software application or. Web with impact analysis and testing on real devices, teams can holistically reduce their test execution time and developer wait time and. Impact analysis can be done on all most. Web impact analysis involves analyzing the impact of changes made. Screening Impact Analysis.
From www.templatesdoc.com
44+ Free Impact Assessment Templates in Word Excel PDF Formats Screening Impact Analysis Web for teams struggling with slow tests, test impact analysis is a way to accelerate test cycles by running only the tests that matter for. Web impact analysis is the process of identifying the potential consequences and implications of changes to a software application or. Web test impact analysis (tia) is a modern way of speeding up the test automation. Screening Impact Analysis.
From www.techno-pm.com
Change Impact Assessment Process with Template Project Management Screening Impact Analysis Web impact analysis involves analyzing the impact of changes made in features in the application. Web with impact analysis and testing on real devices, teams can holistically reduce their test execution time and developer wait time and. Web impact analysis, as the name suggests, is about analyzing the impact of the changes in a product or application. Impact analysis can. Screening Impact Analysis.
From reefresilience.org
Environmental Impact Assessments Reef Resilience Screening Impact Analysis Impact analysis can be done on all most. Web with impact analysis and testing on real devices, teams can holistically reduce their test execution time and developer wait time and. Web impact analysis involves analyzing the impact of changes made in features in the application. Web impact analysis evaluates the potential consequences of changes in a project, system, or process. Screening Impact Analysis.
From www.youtube.com
Impact Testing for Modal Analysis YouTube Screening Impact Analysis Impact analysis can be done on all most. Web test impact analysis (tia) is a modern way of speeding up the test automation phase of a build. Web impact analysis, as the name suggests, is about analyzing the impact of the changes in a product or application. Web impact analysis involves analyzing the impact of changes made in features in. Screening Impact Analysis.
From issuu.com
Environmental Impact Assessment by andymark449 Issuu Screening Impact Analysis Web test impact analysis (tia) is a modern way of speeding up the test automation phase of a build. Web for teams struggling with slow tests, test impact analysis is a way to accelerate test cycles by running only the tests that matter for. Web impact analysis evaluates the potential consequences of changes in a project, system, or process to. Screening Impact Analysis.
From www.apriorit.com
Dependency Impact Analysis in Software Testing and Development What It Screening Impact Analysis Web for teams struggling with slow tests, test impact analysis is a way to accelerate test cycles by running only the tests that matter for. Web test impact analysis (tia) is a modern way of speeding up the test automation phase of a build. Impact analysis can be done on all most. Web impact analysis is the process of identifying. Screening Impact Analysis.
From www.apriorit.com
Dependency Impact Analysis in Software Testing and Development What It Screening Impact Analysis Web test impact analysis (tia) is a modern way of speeding up the test automation phase of a build. Web impact analysis is the process of identifying the potential consequences and implications of changes to a software application or. Web impact analysis, as the name suggests, is about analyzing the impact of the changes in a product or application. Impact. Screening Impact Analysis.
From studylib.net
Screening Regulatory Impact Analysis Industrial Emissions Directive Screening Impact Analysis Web with impact analysis and testing on real devices, teams can holistically reduce their test execution time and developer wait time and. Web impact analysis is the process of identifying the potential consequences and implications of changes to a software application or. Web impact analysis evaluates the potential consequences of changes in a project, system, or process to inform. Web. Screening Impact Analysis.
From testsigma.com
Impact Analysis In Software Testing A Complete Overview Screening Impact Analysis Web impact analysis involves analyzing the impact of changes made in features in the application. Web impact analysis, as the name suggests, is about analyzing the impact of the changes in a product or application. Web with impact analysis and testing on real devices, teams can holistically reduce their test execution time and developer wait time and. Impact analysis can. Screening Impact Analysis.
From www.cfp.ca
Quality of the screening process The College of Family Physicians of Screening Impact Analysis Web impact analysis, as the name suggests, is about analyzing the impact of the changes in a product or application. Web impact analysis is the process of identifying the potential consequences and implications of changes to a software application or. Web impact analysis involves analyzing the impact of changes made in features in the application. Impact analysis can be done. Screening Impact Analysis.
From www.researchgate.net
Flowchart indicating the environmental impact assessment (EIA) process Screening Impact Analysis Web impact analysis involves analyzing the impact of changes made in features in the application. Web impact analysis, as the name suggests, is about analyzing the impact of the changes in a product or application. Web impact analysis is the process of identifying the potential consequences and implications of changes to a software application or. Impact analysis can be done. Screening Impact Analysis.
From www.slideteam.net
Risk Matrix Impact Analysis Presentation Graphics Presentation Screening Impact Analysis Web impact analysis, as the name suggests, is about analyzing the impact of the changes in a product or application. Web impact analysis involves analyzing the impact of changes made in features in the application. Web test impact analysis (tia) is a modern way of speeding up the test automation phase of a build. Web for teams struggling with slow. Screening Impact Analysis.
From www.launchableinc.com
What is Test Impact Analysis? Launchable, Inc. Screening Impact Analysis Web impact analysis, as the name suggests, is about analyzing the impact of the changes in a product or application. Web for teams struggling with slow tests, test impact analysis is a way to accelerate test cycles by running only the tests that matter for. Web impact analysis evaluates the potential consequences of changes in a project, system, or process. Screening Impact Analysis.
From www.sampleformats.org
Impact Assessment Templates 5+ Free PDF, Excel & Word Screening Impact Analysis Web impact analysis, as the name suggests, is about analyzing the impact of the changes in a product or application. Web test impact analysis (tia) is a modern way of speeding up the test automation phase of a build. Web for teams struggling with slow tests, test impact analysis is a way to accelerate test cycles by running only the. Screening Impact Analysis.
From www.financestrategists.com
Positive Screening Definition, Factors, Methods, Pros & Cons Screening Impact Analysis Web for teams struggling with slow tests, test impact analysis is a way to accelerate test cycles by running only the tests that matter for. Web impact analysis, as the name suggests, is about analyzing the impact of the changes in a product or application. Web impact analysis is the process of identifying the potential consequences and implications of changes. Screening Impact Analysis.
From solenvn.com
Screening and Scoping in Environmental Impact Assessment (EIA) Solen Screening Impact Analysis Web for teams struggling with slow tests, test impact analysis is a way to accelerate test cycles by running only the tests that matter for. Web impact analysis involves analyzing the impact of changes made in features in the application. Web impact analysis evaluates the potential consequences of changes in a project, system, or process to inform. Web with impact. Screening Impact Analysis.
From www.asems.mod.uk
EMP04. Environmental Impact Screening and Scoping ASEMS Online Screening Impact Analysis Web with impact analysis and testing on real devices, teams can holistically reduce their test execution time and developer wait time and. Web impact analysis involves analyzing the impact of changes made in features in the application. Web for teams struggling with slow tests, test impact analysis is a way to accelerate test cycles by running only the tests that. Screening Impact Analysis.